首页
产品中心
干细胞储存
脐带间充质干细胞
胎盘亚全能干细胞
胎盘造血干细胞
牙髓干细胞
免疫细胞
基因检测
儿童安全用药基因检测
儿童药物代谢能力检测
儿童成长保障基因检测
儿童潜能基因检测
独特优势
严格管控
强力保障
专业检测
服务中心
服务策略
资料下载
常见问题
合作伙伴
新闻中心
企业动态
公司历程
行业动态
关于我们
公司概况
荣誉资质
加入我们
联系我们
干细胞查询
简体中文
简体中文
English
EN
产品中心
首页
/
产品中心
/
免疫细胞
/
免疫细胞
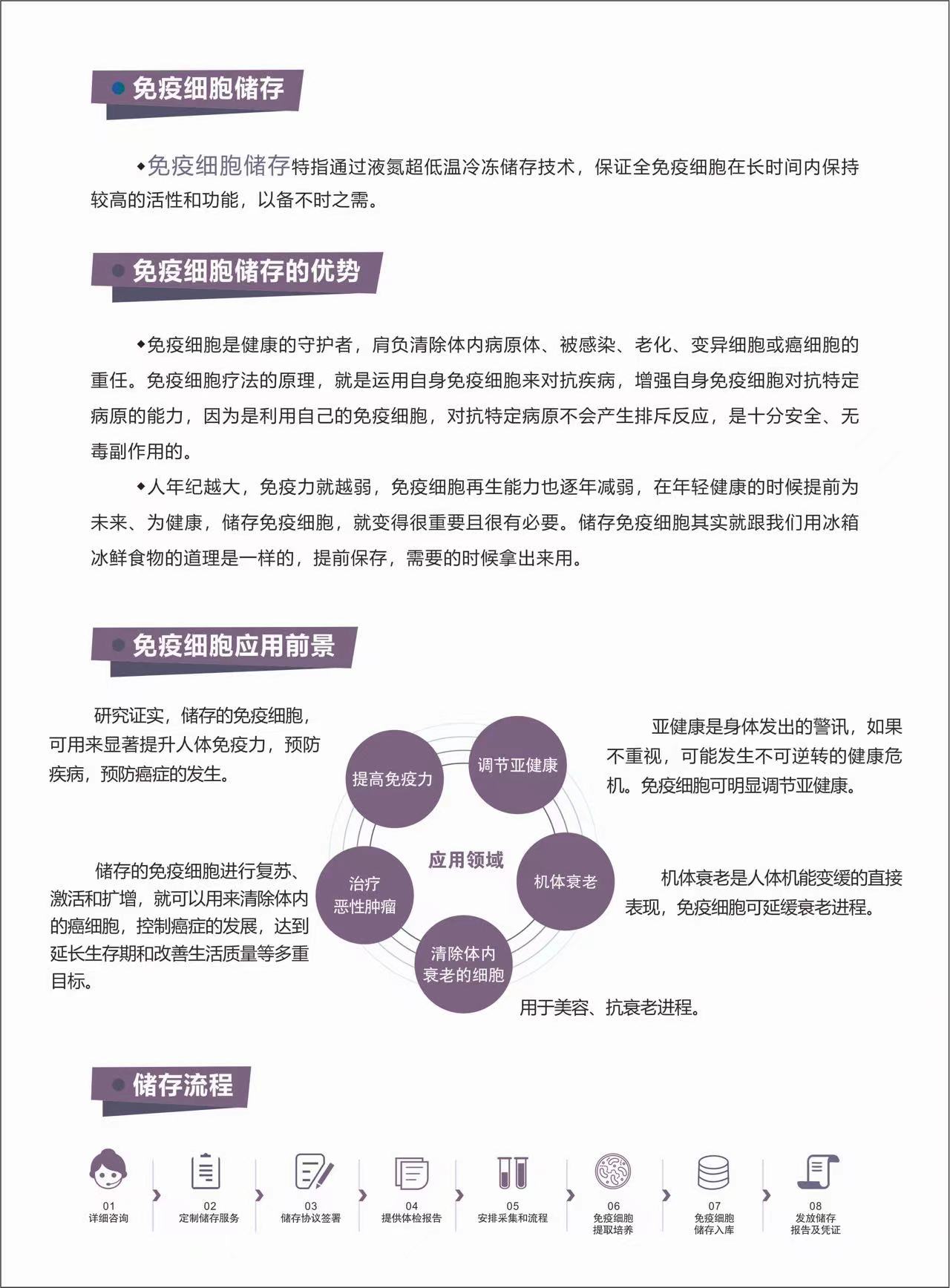
免疫细胞
MY-XB-001
本页面详细介绍免疫细胞的提取、存储技术及临床应用前景,为您提供专业的免疫细胞存储与免疫治疗解决方案。
产品咨询
功能特点
规格参数
相关下载
资料类型
版本号
时间
操作
留言咨询
提交